欢迎访问山东创安检测认证集团有限公司网站!
0543-8910778 0543-8910778
招聘
在线留言
中文
English
SITEMAP
首页
走进创安
企业简介
组织机构
资质荣誉
业务范围
认证项目
管理体系
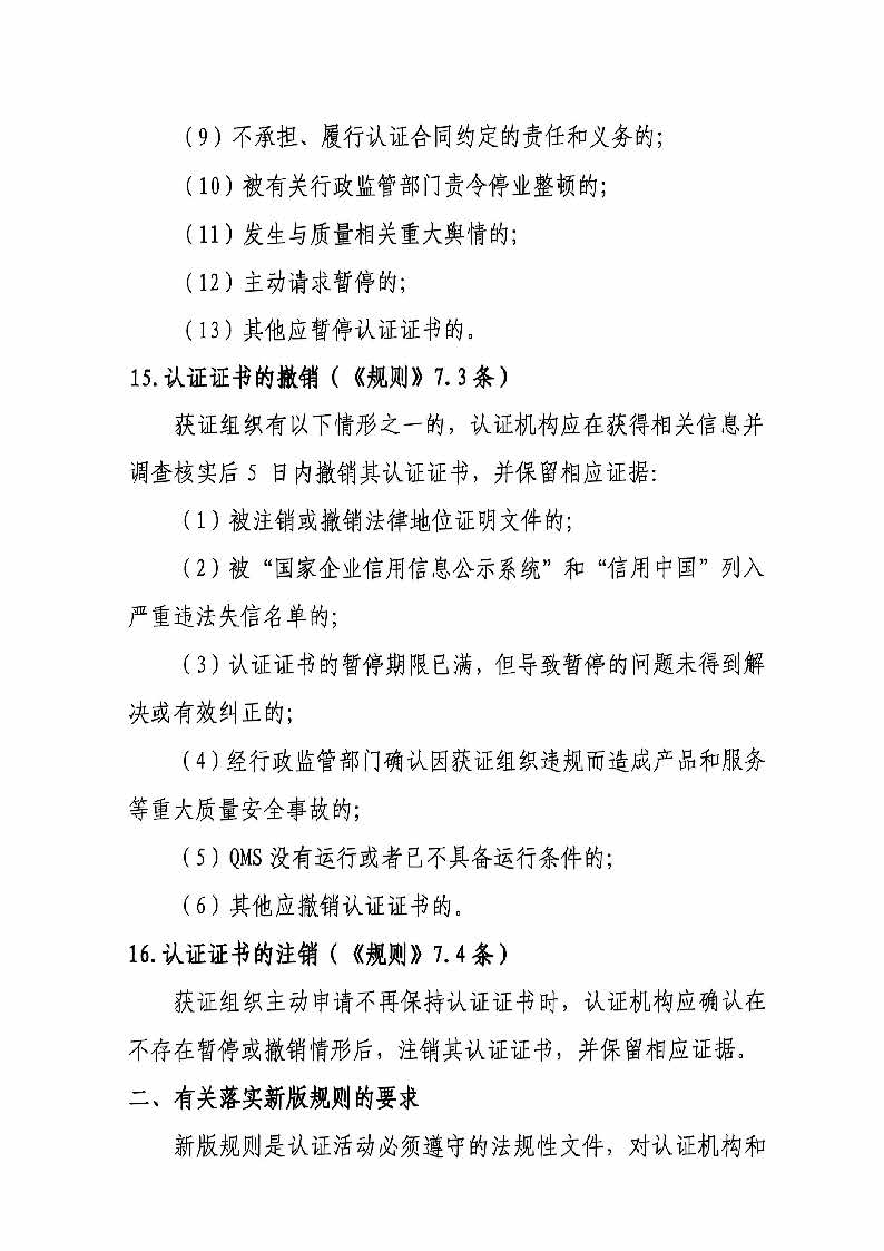
服务认证
管理体系
质量管理体系认证
环境管理体系认证
职业健康安全管理体系认证
建设施工行业质量管理体系认证
健康安全与环境管理体系认证
资产管理体系认证
供应链安全管理体系认证
社会责任管理体系认证
业务连续性管理体系
企业诚信管理体系
服务认证
家具定制服务认证
服装定制服务认证
证书查询
证书查询
内审员查询
文件下载
法律法规
合同申请
认证规则
公开文件
招聘
人才理念
最新招聘
员工风采
联系我们
公司口号公司口号公司口号{label:gongsi_kouhao}
CICC
XXXX认证
专业认证机构
SINCE 2003
×
搜索你所关注的
搜索建议
ISO9001
ISO14001
ISO45001
GB/T50430
首页
>
公司新闻
关于实施新版《质量管理体系认证》的告知函
2025-11-01
478
附件1:
新版《质量管理体系认证规则》
附件2:
新版《质量管理体系认证规则》释义
附件3:
新版《质量管理体系认证规则》常见问题解答
上一篇
:IAF将反贿赂管理体....
下一篇
:新版《质量管理体系认....
首页
电话
手机
李老师
获取报价
电话咨询
服务热线
0543-89107780543-8910778
认证项目
内审员查询
文件下载
扫一扫
扫一扫,微信客服
回到顶部